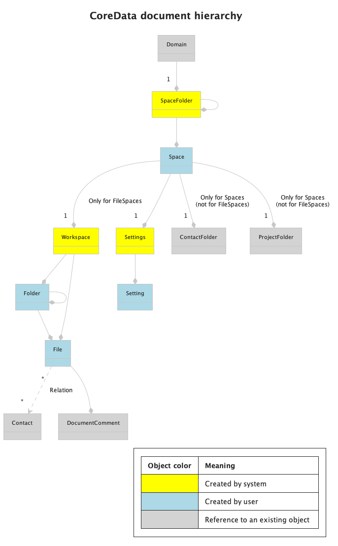
Spaces document model
Contents
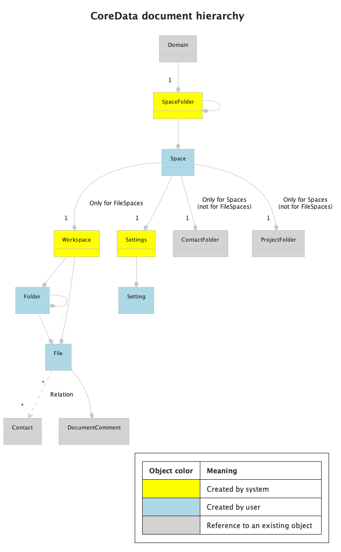
Spaces document model
Spaces sit in the Domain, see Domain document model.

Spaces document hierarchy description:
Document | Description |
|---|---|
| Contains spaces. |
| Contains space documents, including:
|
| Contains files and folders. |
| Contains files and other folders. |
| A Space file. May refer to contacts, see Contacts document model. |
| Contains space settings. |
For more space related documents see Comments document model.
Global Space
The global Space is created by CoreData automatically during deployment and it is a singleton. The global Space contains ContactFolders and Contacts and has the following document path:
/domain/spaces/system/global
Where the path items are:
Title | Type |
|---|---|
|
|
|
|
|
|
|
|