Skip to main content
Skip table of contents

Projects document model

Projects sit in Spaces, see Spaces document model.

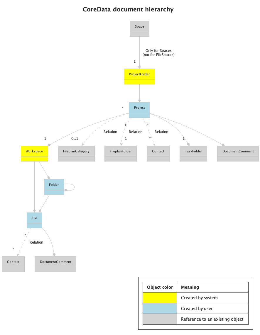
projects.png

Projects document hierarchy description:

Document

Description

ProjectFolder

Contains projects.

Project

Contains project files and folders. May refer to:

  • A fileplan, see Fileplans document model:

    • FileplanCategory – the Fileplan applicable to the Project;

    • FileplanFolder – the Project is bound to, if a Fileplan is applicable to the Project;

  • Contacts, see Contacts document model. The contacts referred to from a project become available as the project’s contacts to the users having access to the project.

Workspace

The root container for project files and folders.

Folder

Can contains files and other folders.

File

A project’s file.

For more project related documents see:

JavaScript errors detected

Please note, these errors can depend on your browser setup.

If this problem persists, please contact our support.