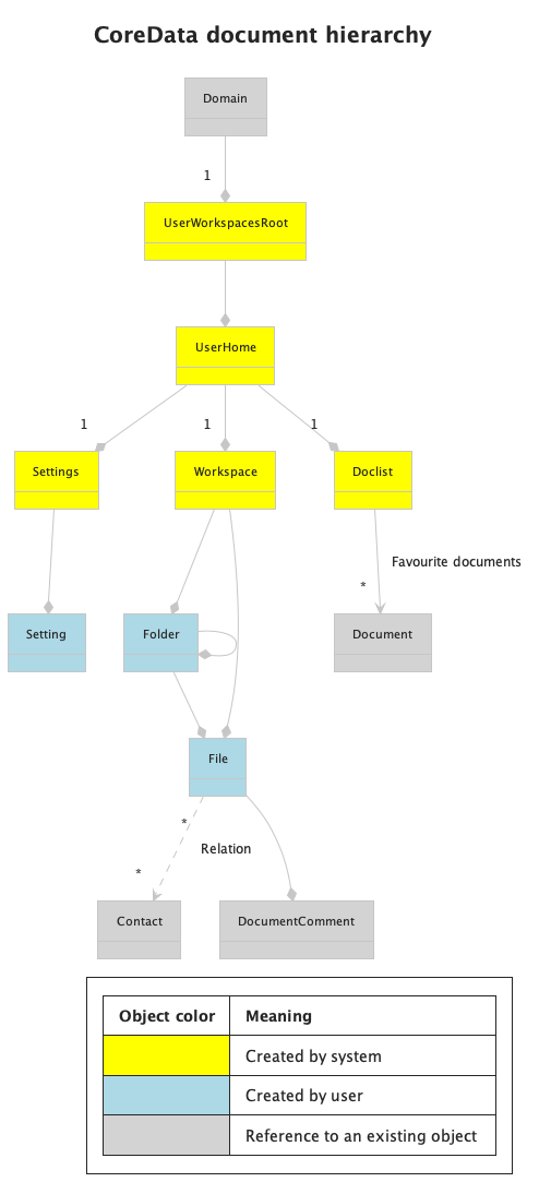
UserHome document model
Contents
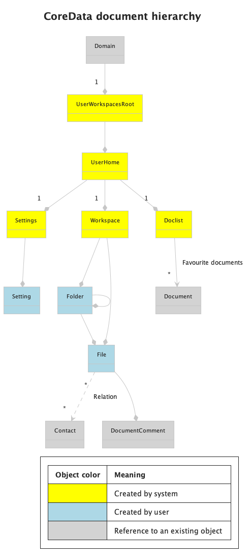
UserHome document model
UserHome
s sit in Domain
, see Domain document model.

UserHome document hierarchy description:
Document | Description |
---|---|
| Contains all |
| A user’s |
| Contains user settings. |
| Contains a user’s setting. |
| Contains user’s files and folders. |
| Contains files and folders. |
| A user’s file. |
| Contains user’s favourite documents, see User favourites below. |
See other user home related documents Comments document model.
User favourites
User can mark particular documents as favourites. User’s favourite documents are referred to by Doclist
document in the user’s UserHome
. The Doclist
can contain such document types:
Projects, see Projects document model;
Tasks, see Tasks document model;
Contacts, see Contacts document model;
Files:
User files – files contained in the
UserHome
;Space files, see Spaces document model;
Project files, see Projects document model.