Templates document model
Contents
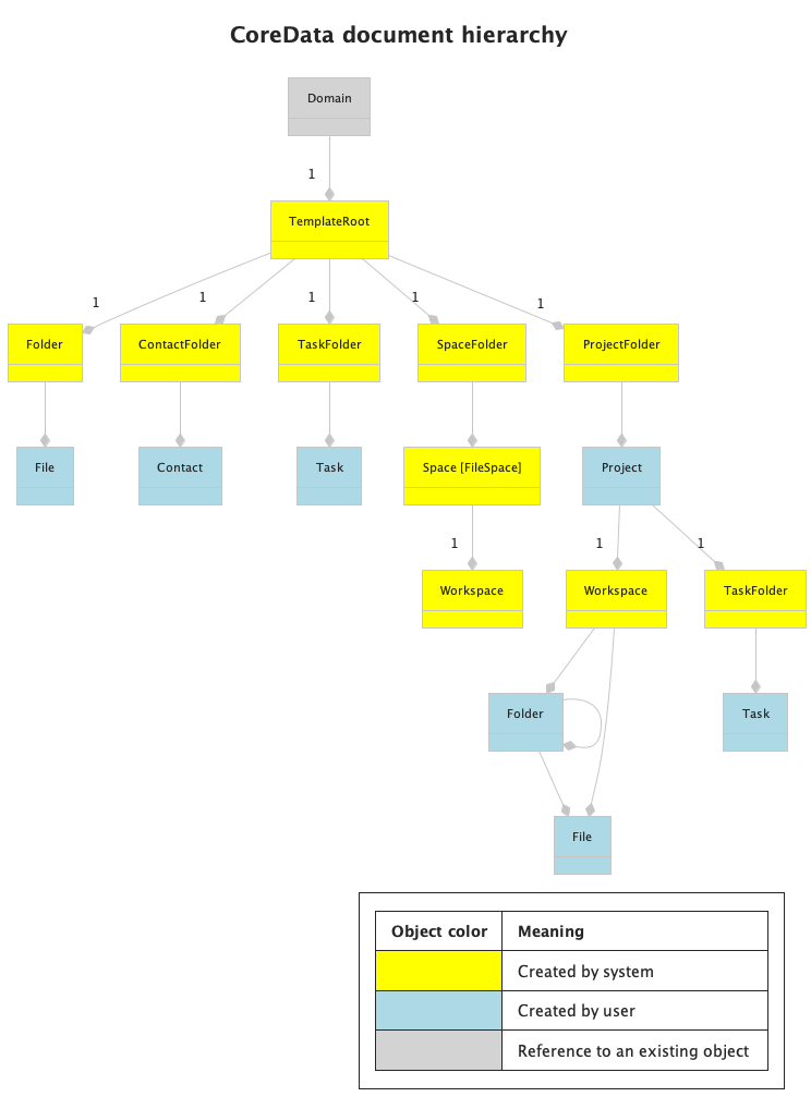
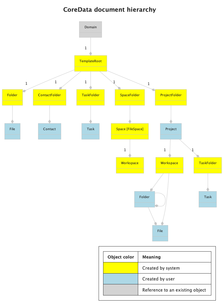
Templates document model
Templates sit in Domain, see Domain document model.

Templates document model description:
Document | Description |
|---|---|
| Contains all templates sections: |
File templates
Files templates sit in the TemplateRoot:
Document | Description |
|---|---|
| Contains file templates. |
| File document. |
Contact templates
Contacts templates sit in the TemplateRoot:
Document | Description |
|---|---|
| Contains contact templates. |
| Contact document. |
Task templates
Tasks templates sit in the TemplateRoot:
Document | Description |
|---|---|
| Contains task templates. |
| Task document. |
Space templates
Spaces templates sit in the TemplateRoot:
Document | Description |
|---|---|
| Contains space templates. |
| Space document. Only |
| Container for space files and folders. |
Project templates
Projects templates sit in the TemplateRoot:
Document | Description |
|---|---|
| Contains project templates. |
| Project document. |
| Contains project files and folders. |
| Contains project files and folder. |
| File document. |
| Contains project task templates. |
| Task document. |